稿源:津云 编辑:严玉霞 2022-12-13 08:15
12月12日
武清区
发布关于
开通常态化核酸检测“单检”服务的通告
此前
南开区、河北区、红桥区、北辰区、
津南区、西青区、宁河区、
滨海新区、和平区、河东区、
东丽区、宝坻区、蓟州区
已发布相关通告
武清区
广大居民朋友们:
为满足广大居民核酸检测需求,疏导医疗机构核酸检测压力,避免发生交叉感染,方便群众进行核酸检测,武清区在保留常态化核酸采样点位免费“混检”服务的基础上,开通了收费“单检”通道,参照《市医保局市卫生健康委关于调整新冠病毒核酸检测价格的通知》(津医保局发〔2022]50号),单人单检价格每人份16元,具体点位和每日工作时间以实际开通情况为准,均由属地镇街、园区统筹安排管理,请有需求的居民合理安排时间,就近前往采样点参加常态化核酸检测,点位具体情况可咨询属地镇街、园区或社区(村),常态化便民核酸采样点位后续开放情况将根据疫情防控形势动态调整,请大家及时关注,特此公告。
特别提示
1、如遇区域核酸筛查请按时参加,涉及筛查区域的常态化便民核酸采样点暂停服务;如您在规定时间未参与区域核酸筛查,应主动向社区(村)报备。
2、如出现
发热症状,应主动提前向社区(村)和工作单位报备,服从社区(村)统一安排,点对点至辖区发热门诊就医采样,请勿直接前往常态化便民核酸采样点。
3、接种新冠疫苗48小时内请勿进行核酸检测采样。
4、重点场所工作人员如需核酸检测,请听从镇街或工作单位统一安排,进行核酸检测,请勿直接前往常态化便民核酸采样点。
5、采样全程,请佩戴口罩,不交谈,不聚集,排队等候时保持1.5米以上间距。
6、请广大居民朋友积极通过“天津数字防疫”APP参加常态化核酸检测,该软件可进行场所码扫描、核酸结果查询、核酸点位查询。
武清区疫情防控指挥部
2022年12月12日
南开区
广大居民朋友:
为进一步满足群众多样化核酸检测需求,经南开区疫情防控指挥部研究决定,我区常态化核酸采样点位在开展免费“混检”服务的基础上,增加“自费单检”服务。有核酸“单检”需求的居民可结合生活工作实际,合理安排时间,就近前往我区开展“单检”服务的常态化核酸采样点(点位及服务时间详情附后)。南开区疫情防控指挥部将加强对采样点的消杀整理,做好疫情传播防范工作。同时,根据核酸检测运行情况和群众实际需求持续优化采样点设置和工作时间,请您认真关注采样点位置和开放时间。
衷心感谢广大居民群众对我区疫情防控工作的大力配合和支持!
南开区疫情防控指挥部
2022年12月11日
南开区开展“单检”服务常态化核酸采样点安排表
(“红色”字体的为“单检”点位)

南开区常态化核酸采样点安排表
(试运行)

宝坻区
广大居民朋友:
为满足广大居民核酸检测需求,方便群众进行核酸检测,宝坻区所有常态化核酸采样点在保留免费“混检”服务的基础上,均开通了收费“单人单检”服务(收费标准同医院16元/人/次)。请有需求的居民合理安排时间,就近前往采样点参加常态化核酸检测。
宝坻区疫情防控指挥部
2022年12月11日
蓟州区
广大居民朋友:
为进一步做好常态化核酸检测服务,满足广大居民朋友核酸检测需求,蓟州区常态化核酸检测点位在保留免费“混检”服务的基础上,开通了收费“单检”服务(12月10日起调整开通单采服务点位附后)。居民朋友若有出行、查验等需求的,请结合工作和生活实际,合理安排时间,就近到常态化核酸检测点采集核酸。
蓟州区疫情防控指挥部将根据疫情防控工作实际动态调整、优化服务,请广大居民及时关注。
蓟州区疫情防控指挥部
2022年12月11日


和平区
广大居民朋友:
为进一步满足广大居民核酸检测需求,和平区在保留常态化核酸采样点位免费“混检”服务的基础上,开通收费“单检”通道,具体点位以实际开通情况为准。请有需求的居民合理安排时间,就近前往采样点参加常态化核酸检测。
区疫情防控指挥部将根据疫情防控工作实际动态调整、优化服务,请广大居民及时关注。
和平区疫情防控指挥部
2022年12月11日
北辰区
为满足广大居民核酸检测需求,方便群众进行核酸检测,北辰区在保留常态化核酸采样点位免费“混检”服务的基础上,开通了收费“单检”通道,具体点位和每日工作时间以实际开通情况为准。请有需求的居民合理安排时间,就近前往采样点参加常态化核酸检测。
北辰区疫情防控指挥部将根据疫情防控工作实际动态调整、优化服务,请广大居民及时关注。
北辰区疫情防控指挥部
2022年12月10日

按照市疫情防控指挥部要求,为进一步方便群众进行核酸检测,满足广大居民多样化核酸检测需求,我区常态化核酸采样点位在开展免费“混检”服务的基础上,增加收费“单检”服务。有核酸“单检”需求的居民可结合生活工作实际,合理安排时间,就近前往我区开展“单检”服务的常态化核酸采样点。
请广大居民在等候过程中请注意保持间隔、规范佩戴口罩,避免交叉感染;如遇等候人员较多,建议更换到邻近采样点或安排错峰采样。
我区目前开展收费“单检”服务的常态化核酸采样点位已在附件中以红色字体突出,具体服务时间以各采样点公示为准。区疫情防控指挥部将根据常态化核酸采样点实际运行情况,适时调整优化常态化核酸采样点位置和服务时段,请广大居民关注常态化核酸检测点最新公告。
红桥区疫情防控指挥部
2022年12月10日
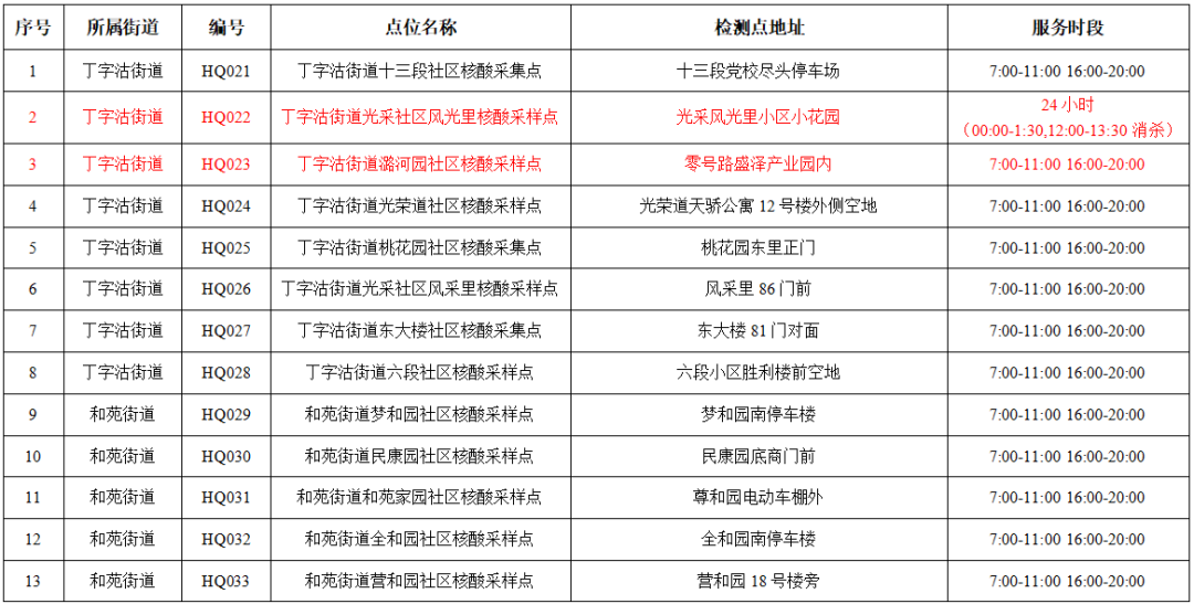
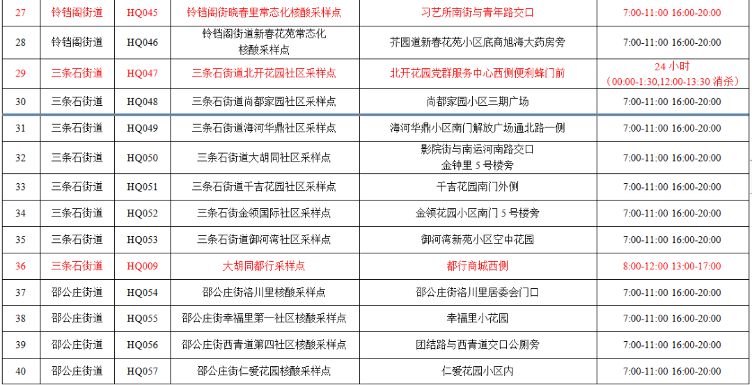
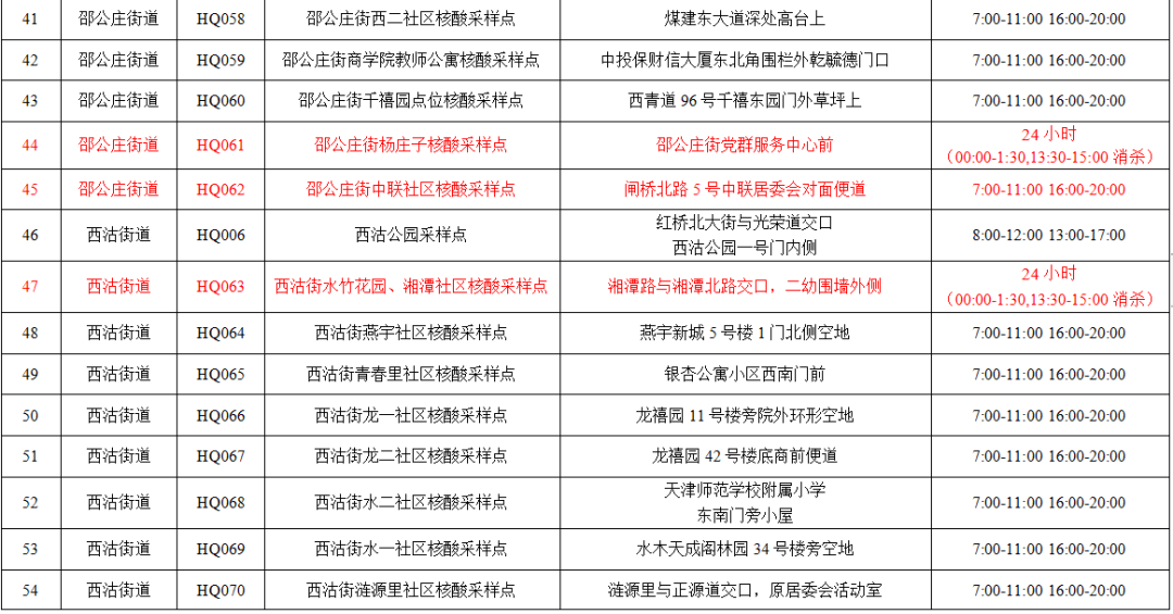
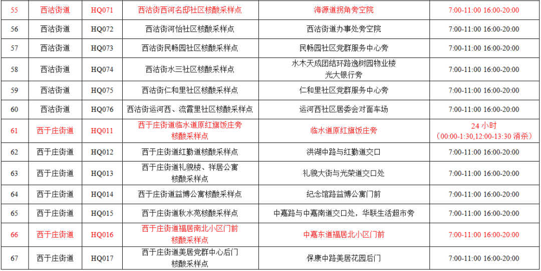
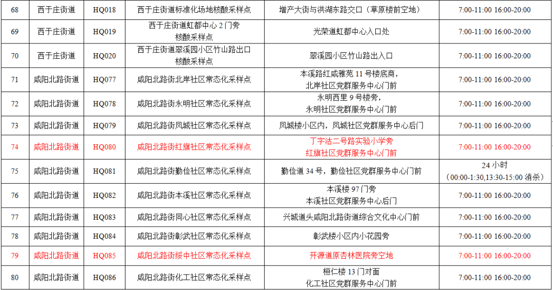
红桥区常态化核酸检测采样点汇总表







备注:字体标红的点位开展收费“单检”服务。
滨海新区
为满足广大居民核酸检测需求,方便群众进行核酸检测,滨海新区在保留常态化核酸采样点位免费“混检”服务的基础上,在部分常态化采样点开通了收费“单检”通道,具体点位和每日工作时间以实际开通情况为准。请有需求的居民合理安排时间,就近前往采样点参加常态化核酸检测。
已开通收费“单检”通道采样点






滨海新区疫情防控指挥部将根据疫情防控工作实际动态调整、优化服务,请广大居民及时关注。
滨海新区新冠肺炎疫情防控工作指挥部
2022年12月10日
河北区
广大居民朋友:
为进一步满足广大居民核酸检测需求,河北区在保留常态化核酸采样点位免费“混检”服务的基础上,开通收费“单检”通道,具体点位以实际开通情况为准。请有需求的居民合理安排时间,就近前往采样点参加常态化核酸检测。
区疫情防控指挥部将根据疫情防控工作实际动态调整、优化服务,请广大居民及时关注。
河北区疫情防控指挥部
2022年12月10日
东丽区
广大居民朋友:
为满足广大居民核酸检测需求,方便群众进行核酸检测,东丽区在保留常态化核酸采样点位免费“混检”服务的基础上,在部分点位开通收费“单检”通道,具体点位和每日工作时间附后。请有需求的居民合理安排时间,就近前往采样点参加常态化核酸检测。
东丽区疫情防控指挥部将根据疫情防控工作实际动态调整、优化服务,请广大居民及时关注。
东丽区疫情防控指挥部
2022年12月9日

西青区
广大居民朋友:
为满足广大居民核酸检测需求,方便群众进行核酸检测,西青区在保留常态化核酸采样点位免费“混检”服务的基础上,开通了收费“单检”通道,具体点位和每日工作时间以实际开通情况为准。请有需求的居民合理安排时间,就近前往采样点参加常态化核酸检测。
西青区疫情防控指挥部将根据疫情防控工作实际动态调整、优化服务,请广大居民及时关注。
西青区新冠肺炎疫情防控工作指挥部
2022年12月9日
河东区
广大居民朋友:
为进一步满足广大居民核酸检测需求,方便群众进行核酸检测,河东区进一步调整收费“单检”通道,具体调整后点位和每日工作时间以实际开通情况为准(12月10日调整开通单采服务点位附后)。请有需求的居民合理安排时间,就近前往采样点参加常态化核酸检测。
河东区疫情防控指挥部将根据疫情防控工作实际动态调整、优化服务,请广大居民及时关注。
河东区疫情防控指挥部
2022年12月10日
12月10日调整开通的单采服务点位

宁河区
尊敬的居民朋友:
为满足广大居民核酸检测需求,方便群众进行核酸检测,宁河区便民采样点在原有免费“混检”的基础上,提供收费“单人单检”服务,价格16元/份。具体点位和每日工作时间以实际开通情况为准。请有需求的居民合理安排时间,就近前往采样点参加常态化核酸检测。
宁河区疫情防控指挥部将根据疫情防控工作实际动态调整、优化服务,请广大居民及时关注。
宁河区疫情防控指挥部
2022年12月10日
津南区
广大居民朋友:
为满足广大居民核酸检测需求,方便群众进行核酸检测,津南区在保留常态化核酸采样点位免费“混检”服务的基础上,开通了收费“单检”服务,具体点位和每日工作时间以实际开通情况为准。请有需求的居民合理安排时间,就近前往采样点参加常态化核酸检测。
津南区疫情防控指挥部将根据疫情防控工作实际动态调整、优化服务,请广大居民及时关注。
津南区疫情防控工作指挥部
2022年12月10日
来源:美丽武清、和美南开、宝坻融媒、掌上蓟州、天津和平、微北辰、美丽红桥、津滨海、海河之北、天津东丽、天津西青、金创河东、宁河融媒、网信津南